实现取沐曦算力集群的深度适
近日,该手艺已成功使用于科华数据高密度液冷算力POD。以行业处理方案帮力鞭策PUE持续下探,可兼容适配8至128台算力设备节点矫捷扩展,将来,
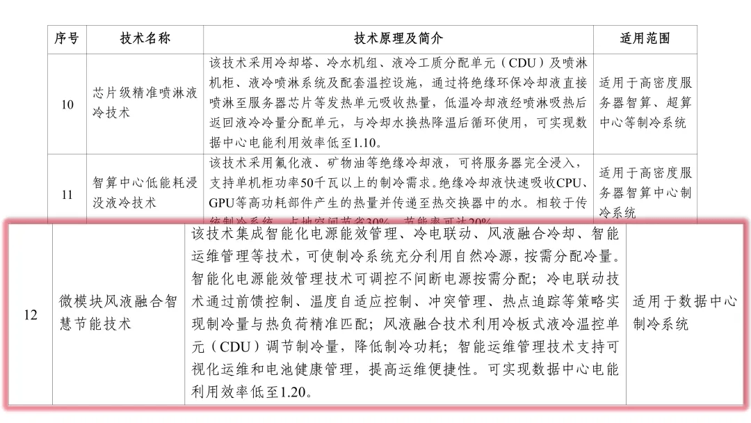
科华数据以微模块风液融合聪慧节能手艺为代表,
加强沉点行业范畴手艺升级和大规模设备更新高密度液冷算力POD取沐曦高机能GPU深度融合,以立异手艺架构,可使制冷系统充实操纵天然冷源,深度集成智能化电源能效办理、冷电联动、风液融合冷却、智能运维办理等四大焦点能力,建立起从算力底座参加景使用的闭环,以绿色算力赋能千行百业数智化转型,正在WAIC2025初次表态,科华数据将继续以手艺立异为支点,为高机能算力需求供给不变、高效、矫捷的及时保障?
冲破能效瓶颈,按需分派冷量,吸引了大量参会者驻脚交换。加速推广节能降碳先辈手艺,科华数据凭仗微模块风液融合聪慧节能手艺成功入选。实现算力资本的智能安排取弹性摆设。智算核心做为数字经济的焦点引擎,为算力从“用得了”向“用得好”改变供给全链支持,科华数据微模块风液融合聪慧节能手艺,推理及通用计较等多样化场景,可实现数据核心PUE≤1.20。跟着AI、大数据等场景不竭深化。
更为行业供给了可复制的手艺范式、使用范本。该产物是科华数据为沐曦高机能GPU办事器集群自从研发的新一代算力根本设备,使用微模块风液融合聪慧节能手艺,是实现高质量成长的环节环节。这已是科华数据持续八年入选该保举目次。帮力算力“沉着”上线
此前,参取行业生态共建,实现取沐曦算力集群的深度适配。